หน้าแรก (การประปาส่วนภูมิภาคเขต 9)
Accessibility
ข้ามไปยังเนื้อหา (Skip to content)
ข้ามไปยังเมนู (Skip to menu)
หน้าค้นหาข้อมูลในเว็บไซต์ (Search)
หน้าแผนผังเว็บไซต์ (Sitemap)
ตัวช่วยเหลือการเข้าถึงเว็บไซต์
หน้าหลักหรือโฮมเพจ
หน้าแจ้งเรื่องร้องเรียน
หน้าโทรศัพท์,โทรสาร,อีเมล์
หน้าคำถามยอดฮิต
Contact Menu
ขนาดตัวอักษร
ปุ่มลดขนาดตัวอักษรลง 0.8 เท่า
ปุ่มปรับตัวอักษรให้เป็นขนาด 14 pixel
ปุ่มเพิ่มขนาดตัวอักษรอีก 1.2 เท่า
ความตัดกันของสี
ปุ่มปรับสีตัวอักษร และสีพื้นหลังให้เป็นปกติ
ปุ่มปรับสีตัวอักษรสีขาว และสีพื้นหลังสีดำ
ปุ่มปรับสีตัวอักษรสีเหลือง และสีพื้นหลังสีดำ
ตราสัญลักษณ์ และค่านิยม การประปาส่วนภูมิภาค
“ มุ่ง - มั่น - เพื่อปวงชน - สู่ความยั่งยืน ”
Toggle Menu
หน้าหลัก
ข่าวสาร
ข่าวกปภ.ข.9
ข่าวประกวดราคา/จัดซื้อจัดจ้าง
รายชื่อผู้รับเงินประจำวัน
ค้นหารายชื่อผู้รับเงิน
เกี่ยวกับกปภ.ข.9
ข้อมูลการประปาส่วนภูมิภาคเขต 9
ผู้บริหารกปภ.ข.9
ผู้บริหารกปภ.สาขา
หน่วยงานภายใน
การดำเนินงานของหน่วยงานสนับสนุน
แผนปฏิบัติการของกปภ.
ประกาศเจตจำนงการบริหารงาน/Role Model
การจัดการข้อร้องเรียน / ความพึงพอใจ
มาตรการภายในส่งเสริมความโปร่งใส
การรับฟังความคิดเห็นของผู้มีส่วนได้ส่วนเสีย
บริการของกปภ.
โครงการสถานีตรวจวัดน้ำดิบ
การให้บริการ eservice
คู่มือการให้บริการ
ประเภทผู้ใช้น้ำ
เงื่อนไขการใช้น้ำ
ขอติดตั้งประปาใหม่
คู่มือบริการประชาชน
มาตรฐานน้ำประปาของกปภ.
ขั้นตอนการผลิตน้ำประปา
อัตราค่าน้ำ
โปรแกรมคิดค่าน้ำ
ตรวจสอบค่าน้ำ
ค่าบริการวิเคราะห์น้ำ
กระบวนการจัดการข้อร้องเรียนของกปภ.
คู่มือการปฏิบัติ/มาตรฐานการปฏิบัติงาน
คู่มือมาตรฐานการจัดการข้อร้องเรียนของกปภ.
เอกสารที่จำเป็น
ติดต่อกปภ.ข.9
ติดต่อกปภ.ข.9
ค้นหาหน่วยงานในสังกัด
คำถามยอดฮิต (FAQ)
แจ้งเรื่องร้องเรียน / แสดงความคิดเห็น
พบเห็นการทุจริตหรือประพฤติมิชอบแจ้งที่นี่
สำหรับพนักงาน
รวมลิงก์ระบบงานกปภ.ข.9
LOGIN ส่วนกลาง
PWA Mail
ค้นหาข้อมูล
คำค้น
ค้นหาข้อมูล
หน้าแรก
ข้อมูลทั่วไป
ผังโครงสร้างการบริหารงาน
พื้นที่ให้บริการ กปภ.ข.9
ประวัติการประปาส่วนภูมิภาค
ภารกิจองค์กร
ผังโครงสร้างการบริหารงาน
การแบ่งเขตบริหาร
ข้อมูลสถิติการให้บริการ
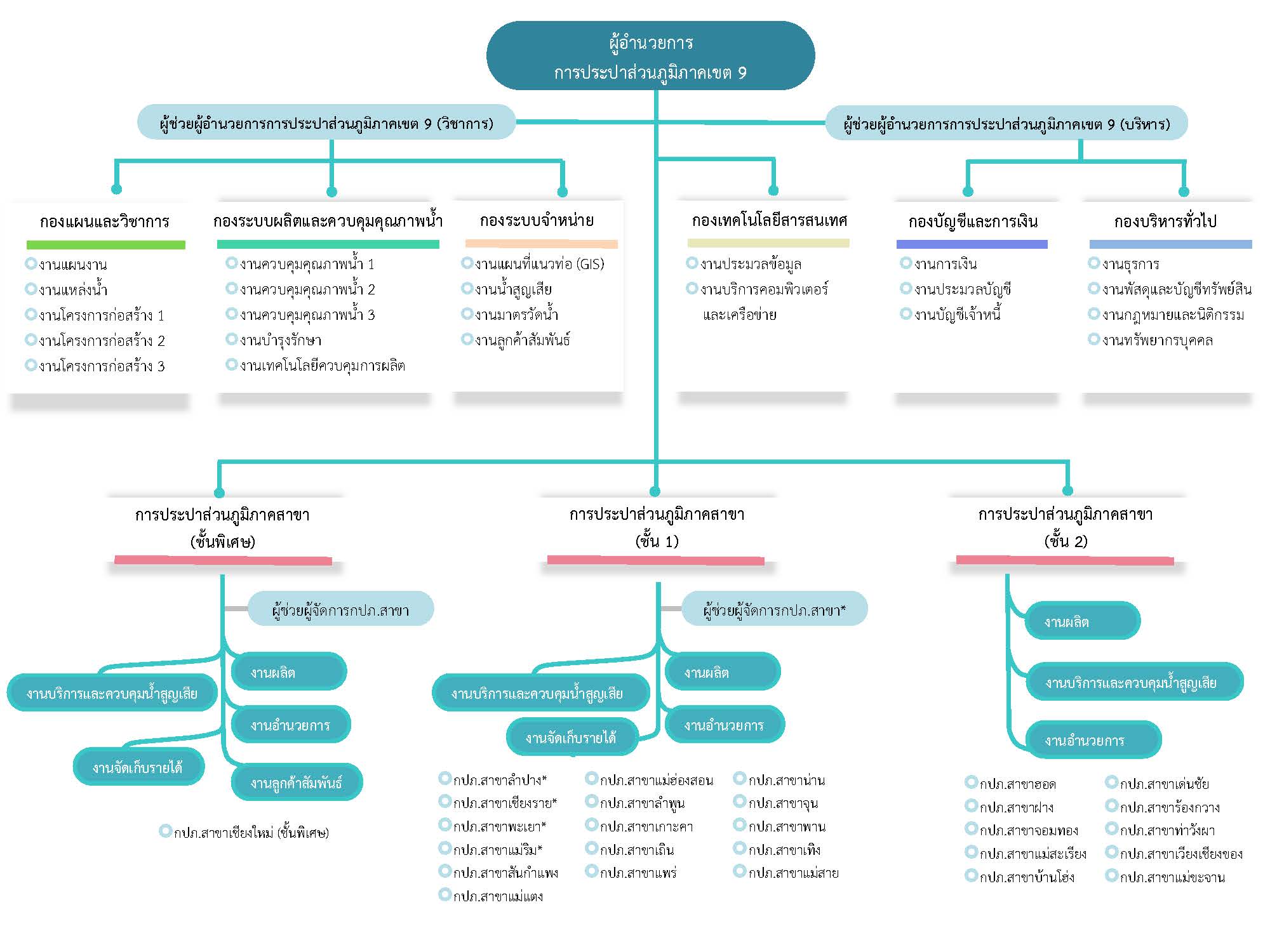
ผังองค์กร กปภ.ข. 9
อัพเดต กันยายน 2565
[3.1.1633509848] แก้ไข ข้อมูล กปภ.สาขา
เว็บไซต์นี้ใช้คุกกี้
เพื่อสร้างประสบการณ์นำเสนอคอนเทนต์ที่ดีให้กับท่าน รวมถึงเพื่อจัดการข้อมูลส่วนบุคคลเพื่อให้ท่านได้รับประสบการณ์ที่ดีบนบริการของเว็บไซต์เรา หากท่านใช้บริการเว็บไซต์นี้ต่อไปโดยไม่มีการปรับตั้งค่าใดๆ นั่นเป็นการแสดงว่าท่านอนุญาตยินยอมที่จะรับคุกกี้บนเว็บไซต์และนโยบายสิทธิส่วนบุคคลของเรา
ยอมรับ
เรียนรู้เพิ่มเติม
เลื่อนขึ้นข้างบน